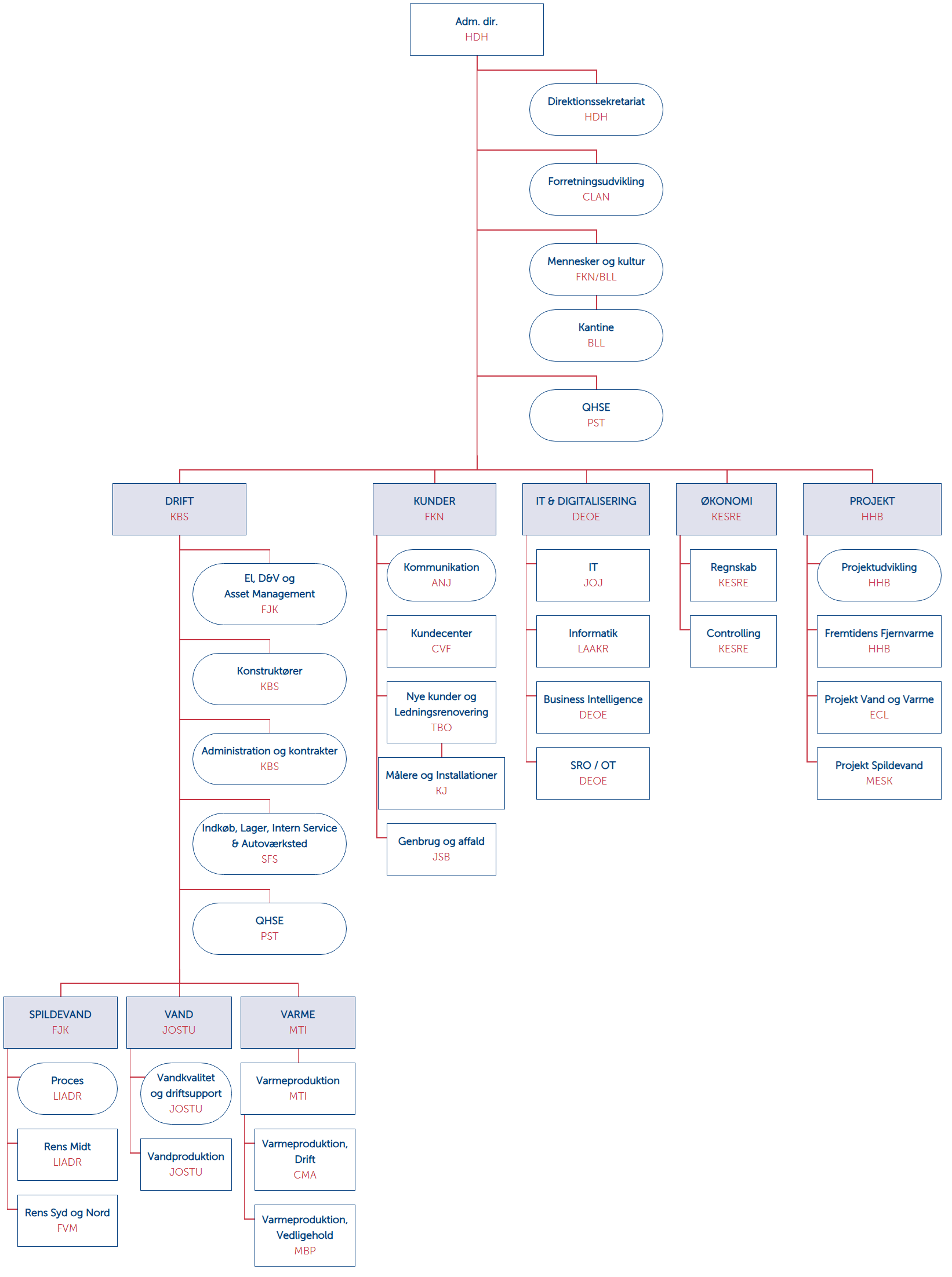
Organisationen
Her kan du få et overblik over, hvordan DIN Forsyning er opbygget organisatorisk.
Skulle du som samarbejdspartner eller kunde have spørgsmål til, hvor en konkret opgave ligger, kan du altid henvende dig på 74 74 74 74 og starte med at snakke med en kunderådgiver. Herefter vil de hjælpe med at tage kontakt til relevante personer i organisationen.
Kontaktinformationer
| Initialer | Navn | Afdeling | Direkte nr. | E-mail-adresse |
| ANJ | Anja Jensen | Kommunikation | 7474 7187 | anj(a)dinforsyning.dk |
| BLL | Betina Lund Lauridsen | Mennesker og Kultur (HR) | 7474 7110 | bll(a)dinforsyning.dk |
| CVF | Carina Vogt Feddersen | Kundecenter | 7474 7114 | cvf(a)dinforsyning.dk |
| CLAN | Claus A. Nielsen | Strategi | 7474 7201 | clan(a)dinforsyning.dk |
| DEOE | Dennis Østergaard | IT- og digitalisering | 2228 3766 | deoe(a)dinforsyning.dk |
| ECL | Eric Lauridsen | Projekt Vand & Varme | 7474 7030 | ecl(a)dinforsyning.dk |
| FJK | Frank Jordt Kappel | Spildevandschef og chef for D&V Asset Management |
7474 7202 | fjk(a)dinforsyning.dk |
| FKN | Freddy Kloster Nielsen | Markedschef | 2129 9153 | fkn(a)dinforsyning.dk |
| FVM | Finn Vejen Mathiasen | Renseanlæg Nord og Syd | 7474 7251 | fvm(a)dinforsyning.dk |
| HDH | Helle Damm-Henrichsen | Direktør | 7474 7010 | hdh(a)dinforsyning.dk |
| HHB | Henrik Harborg Blicher | Projekt | 7474 7210 | hhb(a)dinforsyning.dk |
| JOJ | John Jessen | IT | 23510057 | joj(a)dinforsyning.dk |
| JSB | Jens Stræde Bondesen | Genbrug | 7474 7171 | jsb(a)dinforsyning.dk |
| JOSTU | Jørgen Stuber | Vandproduktion | 7474 7350 | jostu(a)dinforsyning.dk |
| KBS | Kasper Bjarnø Sinning | Drift | 3092 4845 | kbs(a)dinforsyning.dk |
| KESRE | Kenneth Sørensen | Fællesfunktioner og økonomi | 7474 7501 | kesre(a)dinforsyning.dk |
| KJ | Keld Jensen | Målere og Installationer | 7474 7130 | kj(a)dinforsyning.dk |
| LIADR | Lisbet Adrian | Renseanlæg Midt | 7474 7272 | liadr(a)dinforsyning.dk |
| LAAKR | Lars Aaboe Kristensen | Informatik | 7474 7380 | laakr(a)dinforsyning.dk |
| MESK | Mette Skov Hansen | Projekt Spildevand | 7474 7242 | mesk(a)dinforsyning.dk |
| MTI | Mads Timmermand | Varmeproduktion | 7474 7296 | mti(a)dinforsyning.dk |
| SFS | Susanne Føgh Sørensen | Indkøb og Lager | 7474 7530 | sfs(a)dinforsyning.dk |
| TBO | Thomas Bornhøft | Kundevendt drift | 7474 7310 | tbo(a)dinforsyning.dk |
Virksomhedsstruktur
DIN Forsyning består af en række selskaber, som du kan se nedenfor. DIN Forsyning A/S er navnet på det fælles serviceselskab, der undersøtter selskaberne i Esbjerg og Varde forsyningskoncerner. De enkelte selskaber har alle individuelle CVR- og EAN-numre.
Samlet set kalder vi alle selskaberne for DIN Forsyning.

